![]()
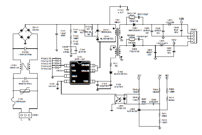
Saving energy and protecting the environment is the consensus of today's society. Under the guidance of a series of energy-saving and environmental protection policies such as carbon neutrality, it is expected that inverters will maintain stable growth in the fields of electric power, metallurgy, coal, petrochemical and other fields in the future. The demand in municipal, rail transit, elevator and other fields further increases, thereby promoting the expansion of the market scale. On the other hand, the increasingly finer structure may be the general direction of the inverter in the future. In order to adapt to the current system integration and changes in device conditions, the inverter products are also constantly improving and progressing. As the core part of the equipment application - power supply The choice of power source is also very important. ON Semiconductor has launched a 45W isolated single-phase power inverter auxiliary power supply scheme based on NCP11187A66PG. The DC 16V and 12V dual output switching power supply scheme can meet the power supply of the main board + main motor drive module + cooling fan + wireless communication module + display screen At the same time, using the NCP11187A65PG power supply solution, due to the integrated high-voltage MOSFET inside the chip, it can reduce the total cost, component count, size and weight, while improving efficiency, productivity and system reliability, and achieve high power density design solutions.
The NCP11187A65PG integrates an 800 V Super-Junction MOSFET and a peak current mode PWM controller, providing a high level of integration, including high-voltage soft-start, frequency jitter, over-current, over-temperature protection functions, slope compensation, and protection auto-recovery mechanisms. In addition, the NCP11187A65PG has a built-in high-voltage start-up circuit, which does not need to increase the start-up resistance, which can help the system to reduce the standby power consumption and reduce the number of components. The mWSaver technology reduces the switching frequency and the operating current under light load conditions.
►Scenario application diagram
►Product entity map
►display board photo
►Scheme block diagram
►Core technical advantages
1. NCP11187A65PG contains 800V Super-Junction MOSFET
2. Built-in high voltage current source helps fast start-up
3. Peak current mode control with slope compensation
4. AC input compensation to provide accurate over power protection
5. Frequency hopping function to reduce EMI
6. Advanced soft-start function to reduce electrical stress
7. All protections are auto-recovery mechanisms
►Scheme Specifications
1. Input voltage range: 85Vac~265Vac
2. Input voltage frequency: 50/60Hz
3. Output voltage and current: 16V/0.2A&12V/3.5A
4. Output power: 45W
5. Efficiency: Above 88% @Full Load
6. Standby power consumption: <50mW@230Vac
7. Demo board W x L = 60mm x 145mm







